Client Background
Client: A leading financial firm in the USA
Industry Type: Financial Services / Advisory
Products & Services: Finance, Data Analytics
Organization Size: 100+
The Problem
Bulk campaign emails often get flagged as spam if sender domains are not “warmed up” with real engagement.
The client needed a human-like email warm-up engine to simulate natural email interactions, sending, receiving, replying, and forwarding, so their outbound campaign domains would gain trust and avoid spam filters.
Challenges included:
- Generating human-like replies
- Introducing randomness in timings and content
- Maintaining large pools of seed domains and inboxes
- Automating end-to-end engagement without manual intervention
The system needed to behave like real humans exchanging emails.
Our Solution
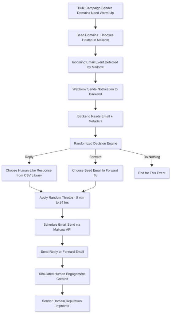
We built a Human Engagement Simulation System that automatically sends realistic, delayed, and varied responses between seed email accounts. This creates organic engagement patterns that warm up sender domains and improve deliverability for bulk campaigns.
Key functions:
- Hosted 20 domains with ~250 seed inboxes each using Mailcow Dockerized
- Incoming email events processed through a webhook listener
- Randomized reply delays between 5 minutes and 24 hours
- Responses selected from a curated CSV library of human-like sentences
- Random forwarding behaviors to mimic complex human interactions
- Fully automated warm-up loop requiring zero manual input
Solution Architecture
- Mailcow Dockerized hosts all seed domains and inboxes used for warm-ups
- Webhooks listen for incoming email events from these seed inboxes
- A backend service processes each event and decides:
- Whether to reply
- Whether to forward
- Which email to use
- Which human-like message to pick
- Replies and forwards are scheduled with randomized throttling
- Python scripts orchestrate sending, delaying, message selection, and forwarding logic
- System runs continuously to build organic engagement patterns recognized by mail providers

Deliverables
- Fully deployed warm-up engine with 20 domains and hundreds of inboxes
- Webhook-based listener for incoming email events
- Randomized throttle mechanism
- Large human-like response dataset (CSV)
- Automated reply & forward workflow
- Dockerized Mailcow server setup
- Documentation for system workflow and email patterns
Tech Stack
Tools Used
- Mailcow Dockerized
- Docker
- Webhooks (Mailcow API)
Language / Techniques Used
- Python
- Randomized throttling
- Automated email orchestration
- Queue-based scheduling
Models Used
- No AI model required; used curated human-written dataset for responses
Skills Used
- Email automation
- Mail server configuration
- Docker orchestration
- Randomization algorithms
- Workflow automation
Databases Used
- CSV-based response library
- Mailcow internal storage (for inboxes)
Web / Cloud Servers Used
- Self-hosted Mailcow server (on client’s cloud or your AWS, specify if needed)
What Were the Technical Challenges Faced During Project Execution
- Hosting and managing 20 domains with ~250 inboxes each
- Ensuring deliverability across multiple seed domains
- Implementing realistic human-like delays and behaviors
- Creating diverse, non-repetitive responses
- Maintaining performance while handling large volumes of warm-up emails
- Building a system that runs continuously without manual resets
How the Technical Challenges Were Solved
- Set up Mailcow Dockerized to reliably host large domain sets
- Implemented a throttling engine that randomizes reply times from minutes to hours
- Built a large CSV library of curated, natural human responses
- Added random forwarding logic to mimic complex human email patterns
- Designed queue-based Python schedulers to handle email load efficiently
- Used robust webhook listeners to capture every incoming event
Business Impact
- Improved email deliverability for bulk campaigns
- Reduced risk of outgoing emails landing in spam
- Established trust and positive reputation for sender domains
- Fully automated warm-up cycle requiring no daily operations
- Helped client achieve consistent, reliable performance for high-volume outreach campaigns





















