Client Background
- Client:Â A leading marketing agency in the USA
- Industry Type:Â marketing
- Products & Services:Â Marketing services
- Organization Size:Â 200+
The Problem
Klipfolio is a powerful business intelligence and dashboarding platform that allows organizations to visualize and analyze data from various sources. However, there is a need to update the Klipfolio dashboard to fetch data from the latest version of Google Analytics, i.e., Google Analytics 4 (GA4). The challenge lies in integrating and replacing the existing data source, which fetches data from the older version of Google Analytics.
Our Solution
To address the problem of updating the Klipfolio dashboard with GA4 data, we developed a solution that involved integrating and replacing the existing data source with the new GA4 data source. The solution included configuring the data connection, mapping the metrics and dimensions, and updating the dashboard components to reflect the new data.
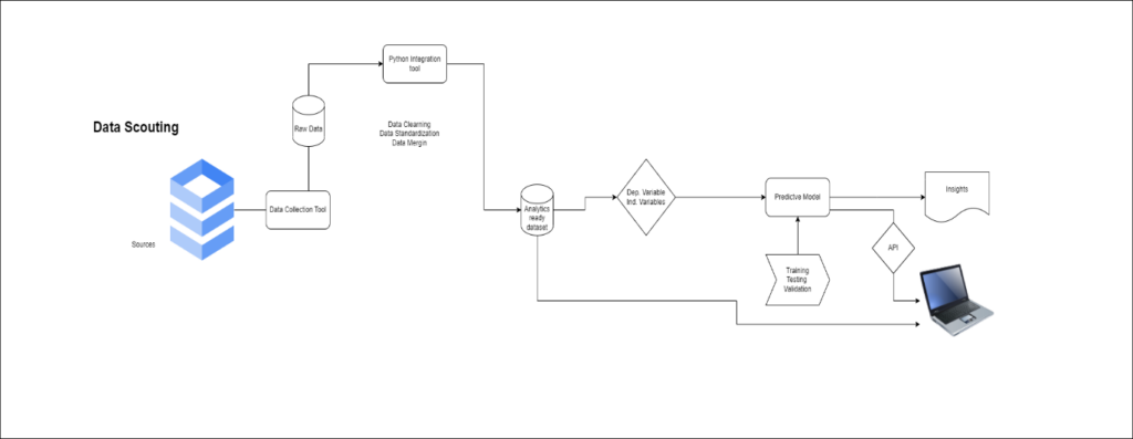
Solution Architecture

Fig. System Architure
Deliverables
a) Updated Klipfolio dashboard with data fetched from Google Analytics 4.
b) Mapping of relevant metrics and dimensions from GA4 to Klipfolio components.
c) Seamless integration of GA4 data source into the Klipfolio dashboard.
Tools used
a) Klipfolio: Klipfolio served as the primary dashboarding platform for this project.
b) Google Analytics 4: GA4 was the data source from which the data was fetched for the Klipfolio dashboard.
c) Google Analytics API: We utilized the Google Analytics API to establish the connection between GA4 and Klipfolio.
d) Data Mapping Tools: Tools or techniques were used to map metrics and dimensions from GA4 to Klipfolio component
Language/techniques used
a) Klipfolio Formula Language (KFL): KFL was used to manipulate and transform data within the Klipfolio dashboard.
b) API Integration: We employed API integration techniques to connect Klipfolio with the Google Analytics API.
Model Used:
No specific models were used in this project. The focus was on configuring data connections and updating the Klipfolio dashboard components.
Skills used
a) Data Integration: Skills in integrating data from Google Analytics 4 into Klipfolio.
b) API Integration: Proficiency in API integration techniques, specifically using the Google Analytics API.
c) Data Mapping and Transformation: Expertise in mapping relevant metrics and dimensions from GA4 to Klipfolio components and transforming data using KFL.
Databases used
a) Google Analytics 4: GA4 served as the primary data source for fetching data into the Klipfolio dashboard.
Web Cloud Servers used
Web cloud servers were not directly used in this project as the data integration and dashboard updating tasks were performed within the Klipfolio platform.
What are the technical Challenges Faced during Project Execution
a) Data Mapping: Mapping relevant metrics and dimensions from GA4 to Klipfolio components required a deep understanding of both platforms and their data structures.
b) API Authentication and Access Control: Ensuring secure and authorized access to the Google Analytics API while establishing the connection with Klipfolio.
c) Data Transformation and Manipulation: Adapting and transforming the data fetched from GA4 to meet the requirements of the Klipfolio dashboard components.
How the Technical Challenges were Solved
a) Data Mapping: We thoroughly studied the data structures and formats of both GA4 and Klipfolio, identifying corresponding metrics and dimensions, and mapping them appropriately.
b) API Authentication and Access Control: We followed the recommended authentication procedures, including obtaining API keys and setting up secure connections using authentication protocols like OAuth, to ensure authorized access to the Google Analytics API from Klipfolio.
c) Data Transformation and Manipulation: We utilized the Klipfolio Formula Language (KFL) and data manipulation techniques within Klipfolio to adapt and transform the data fetched from GA4 to match the requirements of the Klipfolio dashboard components.
Business Impact
Updating the Klipfolio dashboard with Google Analytics 4 data brings several business benefits:
Access to the latest data: The updated dashboard provides real-time insights from GA4, enabling timely decision-making.
Enhanced data accuracy: By fetching data directly from GA4, the dashboard reflects the most up-to-date and accurate information.
Improved analytics capabilities: GA4 offers advanced analytics features, and integrating it into Klipfolio expands the range of metrics and dimensions available for analysis.
Better decision-making: The updated dashboard allows stakeholders to make informed decisions based on comprehensive and reliable data.
Increased efficiency: Automating the data fetching process from GA4 eliminates the need for manual data extraction and entry, saving time and effort.
Overall, the project successfully addresses the challenge of updating the Klipfolio dashboard with GA4 data, delivers an updated and accurate dashboard, utilizes relevant tools and techniques, overcomes technical challenges, and brings significant business impact in terms of data-driven decision-making and operational efficiency.





















